beat365英国官方网站
搜索
返回首页
首 页
学校概况
学校简介
学院领导
学院校徽
学院校训
新闻中心
学院新闻
通知公告
系部新闻
专题栏目
职教动态
规章制度
机构职能
教学部门
行政部门
党群部门
教学科研
学团工作
招生就业
招生信息
就业信息
校园文化
校园风光
联系我们
智慧校园
首 页
学校概况
学校简介
学院领导
学院校徽
学院校训
新闻中心
学院新闻
通知公告
系部新闻
专题栏目
职教动态
规章制度
机构职能
教学部门
行政部门
党群部门
教学科研
学团工作
招生就业
招生信息
就业信息
校园文化
校园风光
联系我们
智慧校园
搜索
返回首页
系部新闻
首页
/
新闻中心
/
系部新闻
/ 正文
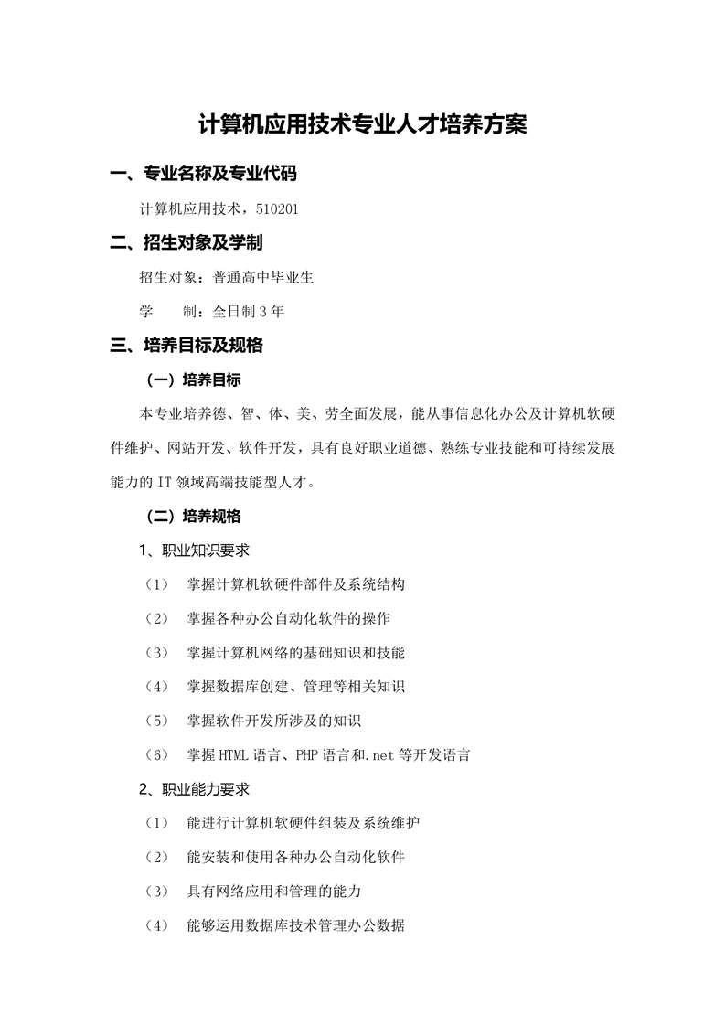
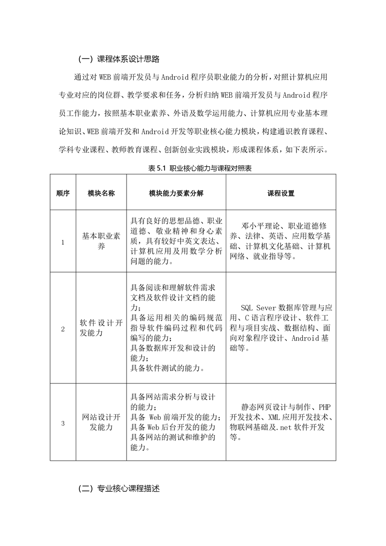
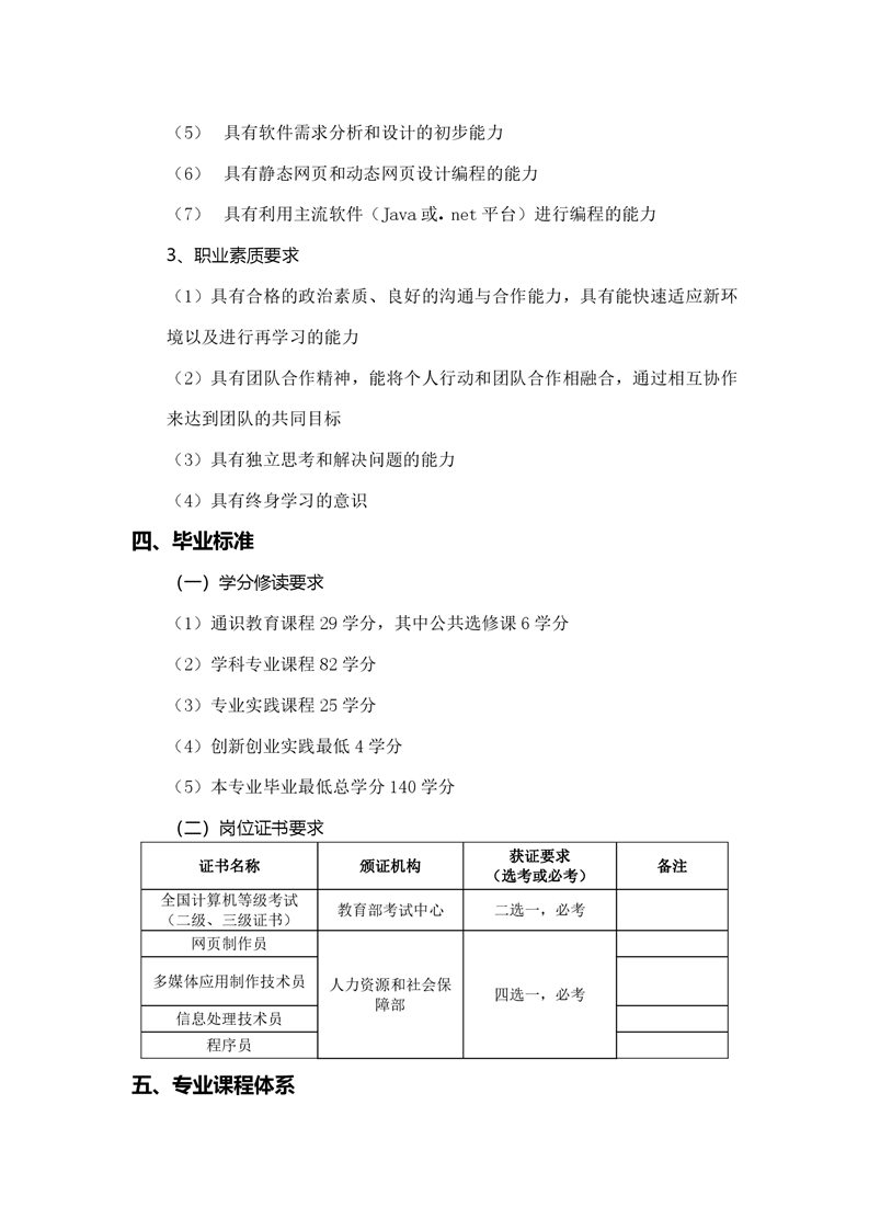
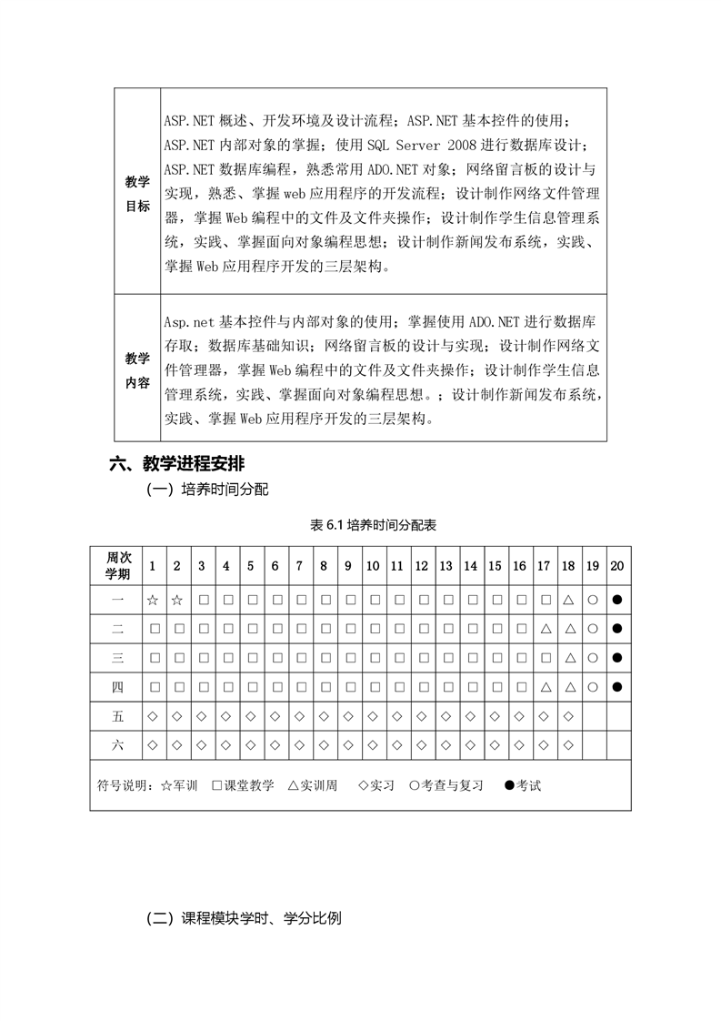
计算机应用技术专业人才培养方案
发布人:党政办
时间:2022-05-30
来源:教务处
操作>>